The Peak-End rule is a psychological principle stating that people judge an experience largely based on how they felt at its most intense point (the peak) and at its conclusion (the end), rather than evaluating the experience as a whole. This means that moments of extreme pleasure or pain and the final moments of an event disproportionately influence overall memory and perception, which has important implications for designing user experiences, services, and interactions.
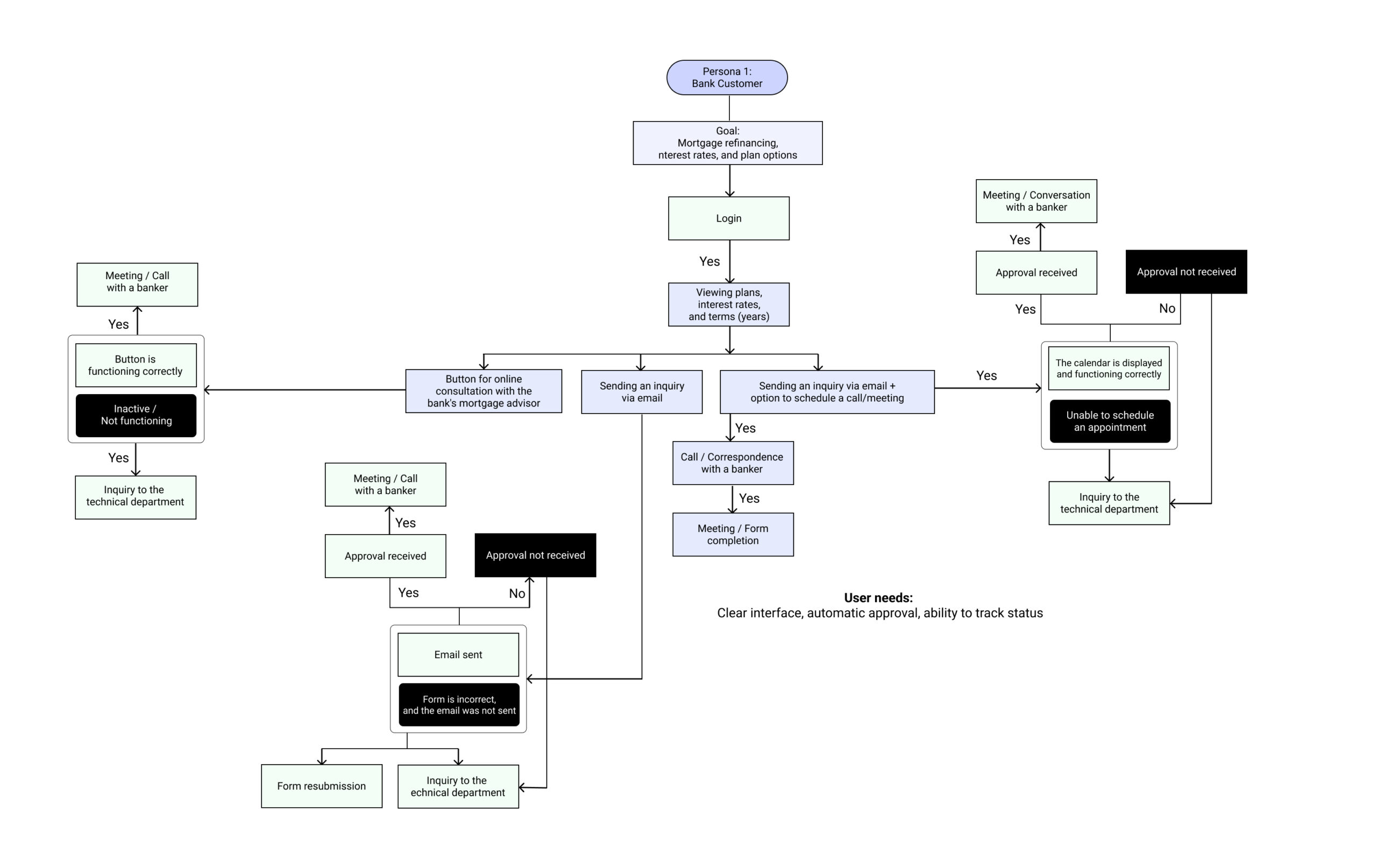
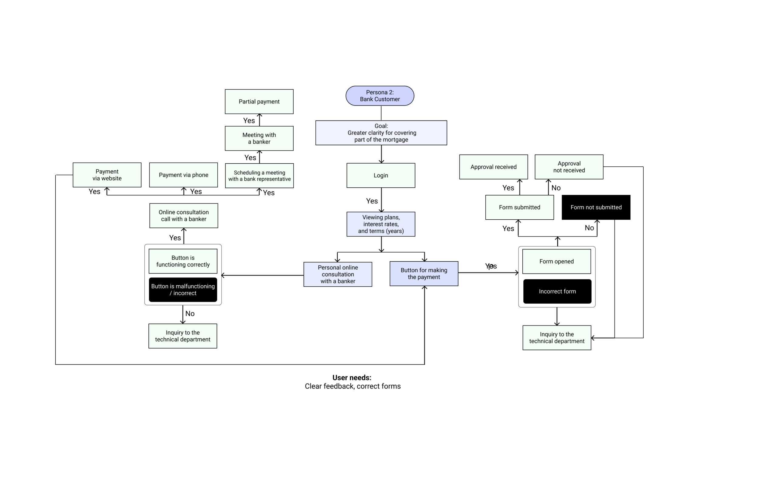
Usage scenario for a banking system that teaches the user to use the results filter to achieve the best outcomes.
The Peak-End rule will be demonstrated to create a memorable and educational experience for the user.
