Maritime Incident Recovery Control Hub
Skills
Skills
Summary:
I designed a clean, user-friendly interface for Horizon’s financial management platform, helping users manage their investments and portfolios with greater clarity and ease.
The Process & Research:
I started by analyzing competitors and understanding user expectations in the :financial tech space. From there, I developed wireframes focused on information hierarchy, intuitive charts, and personalized dashboards. Usability testing helped fine-tune the user flow.
The Challenge:
Horizon needed to present complex financial data in a way that felt accessible, modern, and easy to understand. Their previous design lacked visual hierarchy and made it difficult for users to track performance or manage their assets effectively.
What is the Horizon system?
An operational command-and-control system.
A system that presents a comprehensive situational picture of the incident arena.
The system provides real-time situational awareness and operational visibility during emergency situations, with the ability to predict risks and potential developments.
It does so by integrating data from multiple sources.
The center consolidates all operational activities following a maritime emergency event,
from incident detection, through response methods and command and control,
to the full restoration of maritime activity to normal operations.
The platform includes:
• Aggregation of operational data from maritime incidents.
• Coordination and control among all maritime and coastal stakeholders involved in the event.
• Continuous real-time monitoring of sea conditions.
• Management of emergency recovery processes and restoration to stable, controlled operations.
• Event documentation, debriefing, and the generation of reports and lessons learned.
Role Analysis
1. Job Level: Senior
Role: Incident Commander
2. System Competency: Highest-level control. His role is to manage cognition while everything is collapsing
3. Required Skills & Knowledge:
- Operational expertise in the maritime domain
- Methodological knowledge in emergency management
- Risk management knowledge
- Knowledge of control: system technologies
Skills:
- Decision-making under pressure
- Emotional and cognitive regulation
- Clear inter. agency communication
- Systems thinking
- Ability to organize large volumes of incoming information simultaneously
- Leadership under uncertainty
- Basic documentation and regulatory skills
4. Role-Related-Goals:
- Make accurate and rapid decisions under pressure
- Prioritize critical actions as operational load increases
- Maintain synchronization between different units
- Prevent errors arising from emotional overwhelm
- Ensure immediate damage mitigation (spill, personnel harm, risk of escalation)
- Preserve a simple and clear high-level operational picture
- Stabilize the situation before delving into details
- Use the system as a “cognitive anchor” for all other stakeholders
Tasks Analysis
5. Tasks:
- Receiving an initial situational picture (understand “what is happening” within 10–30 seconds)
- Immediate prioritization of actions (the most critical cognitive focus)
- Inter-agency coordination (the commander serves as the hub between units, ships, and business entities)
- Monitoring incident development (the commander must “sense” changes in the event before they fully occur)
- Making critical decisions (the commander must decide quickly without becoming overwhelmed)
- Real-time risk management (including environmental, economic, reputational, and safety risks)
- Stabilizing the incident
- Event summary and regulatory documentation
6. Tools:
- Operational tools
- Cognitive tools (systemic interventions to prevent errors)
- Information-based tools
- Inter-agency communication and coordination tools
priority score (sum)
15
12
13
10
13
15
15
15
15
15
14
10
12
11
13
9
5
11
10
12
12
14
11
15
14
12
12
12
9
15
9
4
10
10
11
8
7
10
11
4
4
3
5
9
15
15
15
15
12
Difficulty
5
2
3
4
3
5
5
5
5
5
5
3
3
2
3
2
1
3
4
4
4
4
4
5
5
4
5
5
5
5
3
1
5
3
5
4
3
5
4
1
1
1
1
3
5
5
5
5
5
Criticalty
5
5
5
5
5
5
5
5
5
5
5
5
5
4
5
4
2
3
4
3
3
5
4
5
4
4
5
4
3
5
3
1
4
4
5
3
3
4
5
2
2
1
3
5
5
5
5
5
4
Frequency
5
5
5
1
5
5
5
5
5
5
4
2
4
5
5
3
2
5
2
5
5
5
3
5
5
4
2
3
1
5
3
2
1
3
1
1
1
1
3
1
1
1
1
1
5
5
5
5
3
Task
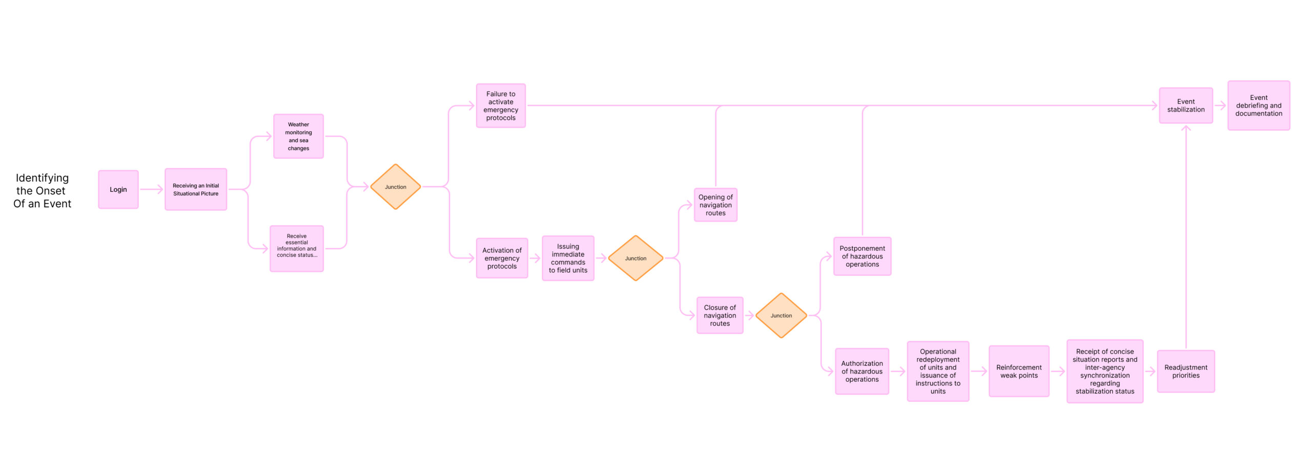
Receiving an Initial Situational Picture
- Identifying the type of incident (spill/collision / storm / trapped personnel)
- Locating the incident and identifying risk points
- Initial severity assessment
- Identifying nearby units and available resources
- Noise filtering and extraction of essential information
Immediate Action Prioritization
- Setting Priority Levels 1–2–3 (Action Triad)
- Making critical decisions under pressure
- Halting hazardous actions
- Sending immediate commands to field units
Inter-Agency Coordination
- Dispatching instructions to units
- Receiving concise situation reports
- Coordinating between different operational bodies
- Updating risk, regulatory, and insurance stakeholders
- Initiating communication when one of the entities “goes silent.”
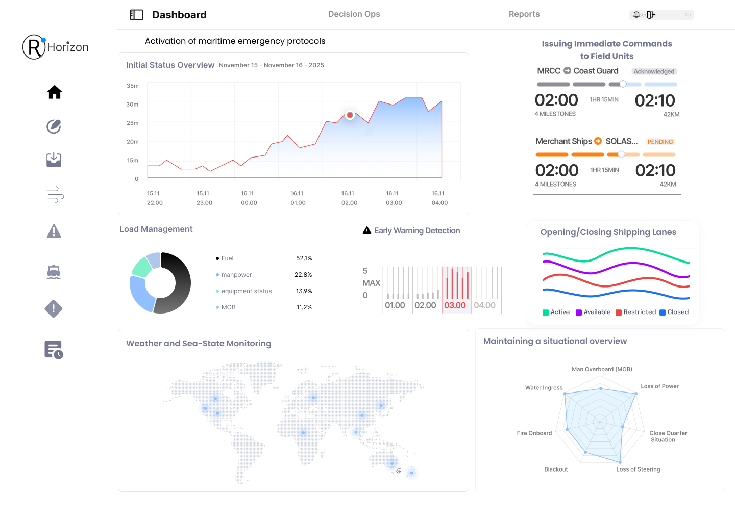
Continuous Incident Monitoring
- Tracking the spread of a spill
- Monitoring weather and sea-state changes
- Assessing unit readiness (fuel, personnel, equipment status)
- Detecting early warnings (“approaching escalation”)
- Tracking units that fail to respond on time
Critical Decision-Making
- Approving/rejecting hazardous actions
- Opening/closing shipping lanes
- Activating emergency protocols
- Reinforcing weak points
- Adjusting operational deployment of units
Real-Time Risk Management
- Assessing environmental damage
- Analyzing financial/insurance implications
- Verifying regulatory compliance
- Making legally significant decisions
Incident Stabilization
- Checking completion of key tasks
- Reassessing and readjusting priorities
- Creating operational calm for teams
- Synchronizing entities regarding stabilization status
Event Summary and Documentation
- Writing an incident summary
- Producing reports for regulatory bodies
- Issuing an initial insurance report
- Documenting actions, decisions, and scenarios
Overarching Responsibilities:
- Prioritization
- Decision-making
- Load management
- Maintaining a high-level operational picture
Nice to have:
Financial/insurance impact analysis
Event summarization and documentation
Writing an incident summary
Producing reports for regulatory bodies
Issuing an initial insurance report
Documenting actions, decisions, and scenarios
Important:
- Inter-agency coordination
- Sending instructions to units
- Receiving concise situation reports
- Coordination between different operational entities
- Updating risk, regulatory, and insurance stakeholders
- Initiating communication when one of the entities “goes silent”
- Monitoring the spread of a spill
- Adjusting the operational deployment of units
- Assessing environmental damage
- Verifying regulatory compliance
- Making legally significant decisions
Critical
- Receiving an initial situational picture
- Noise filtering and extraction of essential information
- Prioritization of immediate actions
- Setting Priority Levels 1–2–3 (Action Triad)
- Making critical decisions under pressure
- Halting hazardous activities
- Dispatching immediate commands to field units
- Continuous monitoring of incident development
- Monitoring weather and sea-state changes
- Assessing unit readiness (fuel, personnel, equipment status)
- Detecting early warnings (“approaching escalation”)
- Tracking units that fail to respond on time
- Making critical, time-sensitive decisions
- Approving/rejecting hazardous actions
- Opening/closing shipping lanes
- Activating emergency protocols
- Reinforcing weak points
- Real-time risk management
Core Functions:
- Prioritization
- Decision-making
- Load management
- Maintaining a high-level operational picture
User Story & User Scenario
User Scenario:
As the Incident Manager,
I want to identify the incident and resolve it as quickly as possible.
Success in the task will be defined by stabilizing the incident and creating operational calm for the teams.
User Story:
As the Incident Manager, I receive an alert about a maritime disaster and enter the system to quickly understand
what is happening. The interface presents me with a clear high-level overview and only three immediate actions,
allowing me to prioritize clearly without being overwhelmed or experiencing attention tunneling. I select the urgent action,
send instructions to the units, and the system automatically coordinates between all relevant entities. During monitoring,
I observe the metrics stabilizing until operational calm is achieved. Once the incident is under control,
I can close it and proceed with documentation in an organized, hassle-free manner.
Jobs to be done:
Use Case:
As the Incident Commander,
I want to manage the event quickly and bring it to a successful conclusion.
To do this, I access the central area of the system and deploy the teams.
Success in my task will be measured by my ability to deploy all teams and stabilize the incident.
(CPM) Critical Path Method
User Scenario:
Design Solution:
The new design uses a calm, professional color palette and clean typography to make data easier to digest. Interactive elements like graphs and filters were optimized for usability, giving users control without overwhelm. The interface supports both quick overviews and in-depth analysis.
Impact & Results:
The redesigned product simplified how users interact with financial information. Early user feedback highlighted better navigation, improved trust in the platform, and increased engagement with investment tools.
